全球
首页 职位 公司 视播招聘 一带一路 上市企业 国际资讯
企业登录
小程序在线聊
微信扫一扫打开小程序
国际资讯
职场廉正
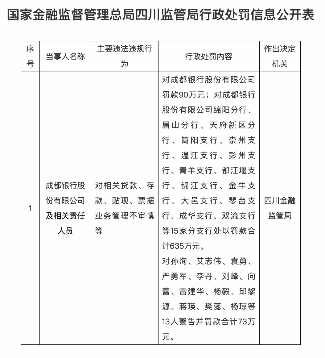
成都银行因多项违规被罚款725万元 15家分支行13名责任人被处罚
成都银行因多项违规被罚款725万元 15家分支行13名责任人被处罚
职场廉正
2025-12-22
13人浏览

凤凰网财经讯 12月8日,据国家金融监督管理总局官网消息,因对相关贷款、存款、贴现、票据业务管理不审慎等违规,成都银行被罚款90万元,旗下绵阳分行、眉山分行、天府新区分行、简阳支行、崇州支行、温江支行、彭州支行、青羊支行、都江堰支行、锦江支行、金牛支行、大邑支行、琴台支行、成华支行、双流支行等15家分支行被罚款合计635万元。

13名相关责任人员孙洵、艾志伟、袁勇、严勇军、李丹、刘峰、向蕾、雷建华、杨毅、邱黎源、蒋瑛、樊蕊、杨琼,受到警告并被罚款合计73万元。

截图:国家金融监督管理总局官网

                                      截图:国家金融监督管理总局官网



(来源:凤凰网财经,如有侵权请联系客服删除)

海量职位
快速推荐职位
海量职位
快速推荐职位
海量职位
快速推荐职位
智汇英才
精准匹配快招
极速聘才
海量人才直达
聚势伯乐
赋能企业增长
欢迎登录中外人才网
首次登录将自动注册
我要招聘
账号密码登录
我已阅读并同意《用户协议》《隐私政策》
工作时间工作日 9:00-19:00
企业服务
职位搜索
国际资讯
一带一路
帮助中心
用户协议
隐私政策
关于我们
联系我们
廉政举报:023-68609608
企业邮箱:dcq368@163.com
公司地址:重庆九龙坡区石桥铺科园一路200号
Copyright ©Chongqing Dayu Human Resources Management Co., Ltd版权所有
本站由阿里云提供云计算服务技术支持
工商网监电子标识
经营性网站备案信息
不良信息举报中心
网上有害信息举报专区
渝公网安备50010302504753号
违法和不良信息举报
平台收到反馈将第一时间安排专人处理~
* 问题描述
* 补充图片
取消
确认
0 / 11
消息
系统消息
消息列表
选择地址
选择区域后再选择具体城市
选择区域
全球
亚洲
欧洲
南美洲
北美洲
非洲
大洋洲
南极洲
选择区域
取消
确认
期望工作地址
选择区域后再选择具体城市
选择区域
全球
亚洲
欧洲
南美洲
北美洲
非洲
大洋洲
南极洲
选择区域
取消
确认
发送简历至邮箱
输入您的邮箱地址,简历将以PDF格式发送至您的邮箱
取消
确认
附件上传
作品集支持PDF,PNG,JPG文件,文件大小不超过20M
拖拽文件或点击上传